1946伟德国际源自英国
今天是:
设为首页
|
加入收藏
首页
伟德概况
学院介绍
现任领导
学院办公室
联系我们
教师风采
招生资讯
国际项目
联合培养双学位项目
海外游学项目
党团学工
党团建设
学生工作
伟德国际
海外校友会
校友风采
学生服务
来华留学教育
下载专区
English
招生资讯
招生资讯
当前位置:
首页
>>
招生资讯
>> 正文
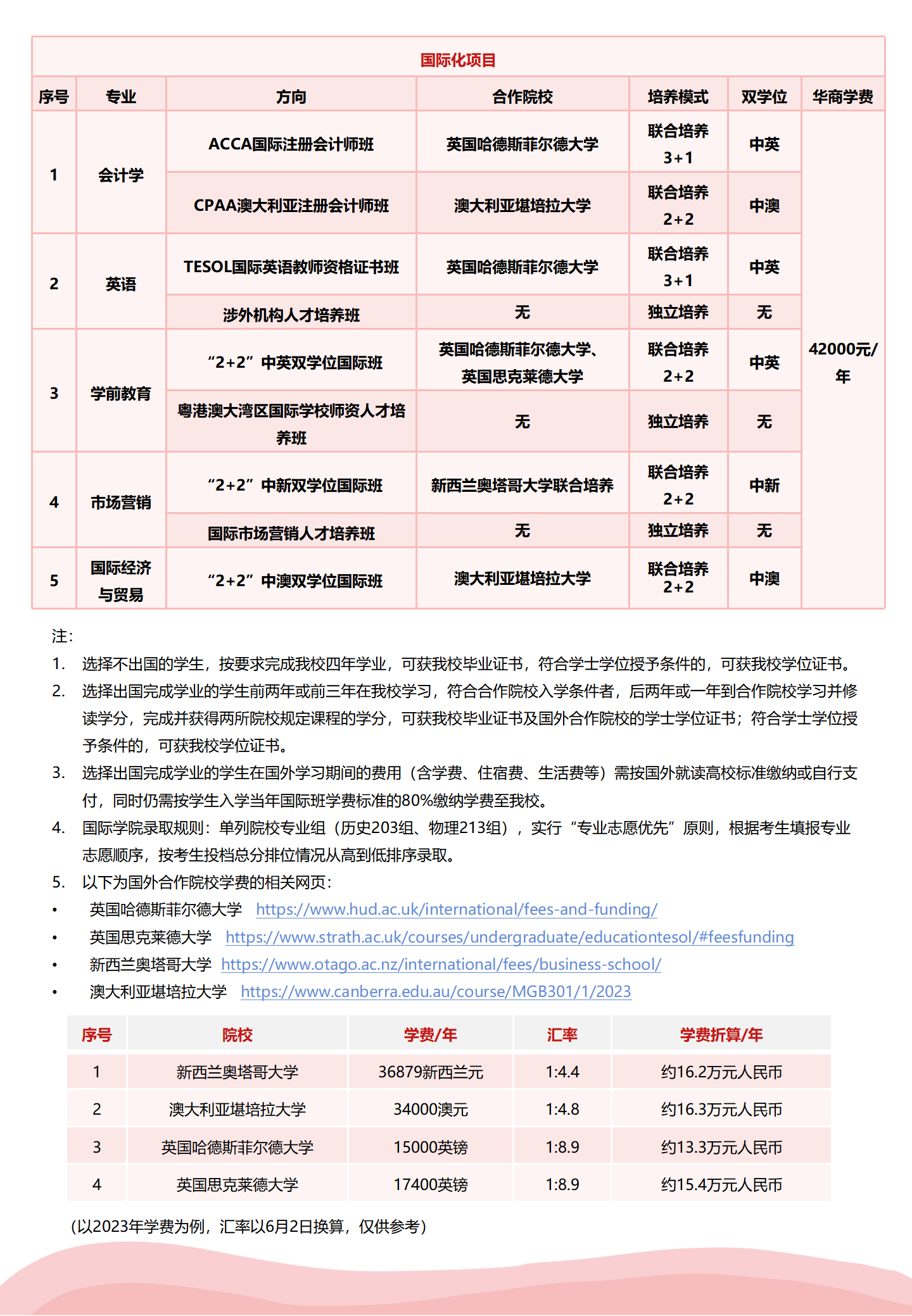
2023年1946伟德国际源自英国招生简章
发布日期:2023-05-31 作者: 来源: 点击: