1946伟德国际源自英国
今天是:
设为首页
|
加入收藏
Home
About us
Brief Introduction
Leaders
Office
Contact us
Faculty
Admission
Programs
Dual Degree Programs
Overseas Study Tour
Alumni
Alumni Association
Excellent Alumni
Student Service
Download
Chinese
Admission
Admission
当前位置:
Home
>>
Admission
>> 正文
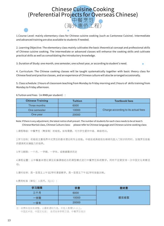
General Rules of Recruiting Foreigin Students
发布日期:2023-06-09 作者: 来源: 点击: